找回密码
 立即注册
【一阶系统课】导图作品

【一阶系统课】导图作品

板块介绍填写区域,请于后台编辑

今日 : 16107|主题 : 7161 |版主: 健文老师 收藏本版 (10) |订阅
便民服务

@微@信@号:18185030021

添加微信练习小助手

关注我们

健文老师微信

    最新  | 热帖  | 精华  | 新窗
    筛选: 全部主题 全部时间 排序: 发帖时间
    新窗 更多 
    作者 回复/查看 最后发表
    33期系统课-第【01】次作业-张文华 新人帖

    是否上传作品 优秀作品 已点评   听完点评

    张文华@ 2025-10-21 20:38 sandy @ 2025-10-22 12:30
    33期系统课-第【01】次作业-周焕明 新人帖

    是否上传作品 优秀作品 已点评   听完点评

    周焕明@ 2025-10-21 20:31 sandy @ 2025-10-22 12:26
    33期系统课-第【01】次作业-李雨歌 新人帖

    是否上传作品 已点评   听完点评

    李雨歌@ 2025-10-21 20:23 sandy @ 2025-10-22 12:24
    33期系统课-第【01】次作业-严绮琪 新人帖

    是否上传作品 已点评   听完点评

    严绮琪@ 2025-10-21 19:44 sandy @ 2025-10-22 12:22
    33期系统课-第【01】次作业-张莉 新人帖

    是否上传作品 已点评   听完点评

    张莉@ 2025-10-21 19:42 sandy @ 2025-10-22 12:20
    33期系统课-第【01】次作业-陈丽珊 新人帖

    是否上传作品 已点评   听完点评

    陈丽珊@ 2025-10-21 19:35 sandy @ 2025-10-22 12:18
    33期系统课-第【01】次作业-谭心如 新人帖

    是否上传作品 已点评   听完点评

    谭心如@ 2025-10-21 19:24 sandy @ 2025-10-22 12:16
    33期系统课-第【01】次作业-刘敏琪 新人帖

    是否上传作品 已点评   听完点评

    刘敏琪@ 2025-10-21 19:23 sandy @ 2025-10-22 12:13
    33期系统课-第【01】次作业-叶小颜 新人帖

    是否上传作品 已点评   听完点评

    叶小颜@ 2025-10-21 19:06 sandy @ 2025-10-22 12:11
    33期系统课-第【01】次作业-陈飞杨 新人帖

    是否上传作品 已点评   听完点评

    陈飞杨@ 2025-10-21 18:53 sandy @ 2025-10-22 12:09
    33期系统课-第【01】次作业-彭梓茵 新人帖

    是否上传作品 优秀作品 已点评   听完点评

    彭梓茵@ 2025-10-21 18:52 sandy @ 2025-10-22 12:06
    33期系统课-第【01】次作业-李曾琪 新人帖

    是否上传作品 优秀作品 已点评   听完点评

    李曾琪@ 2025-10-21 18:52 sandy @ 2025-10-22 12:04
    33期系统课-第【01】次作业-覃毓 新人帖

    是否上传作品 优秀作品 已点评   听完点评

    覃毓@ 2025-10-21 18:42 sandy @ 2025-10-22 12:01
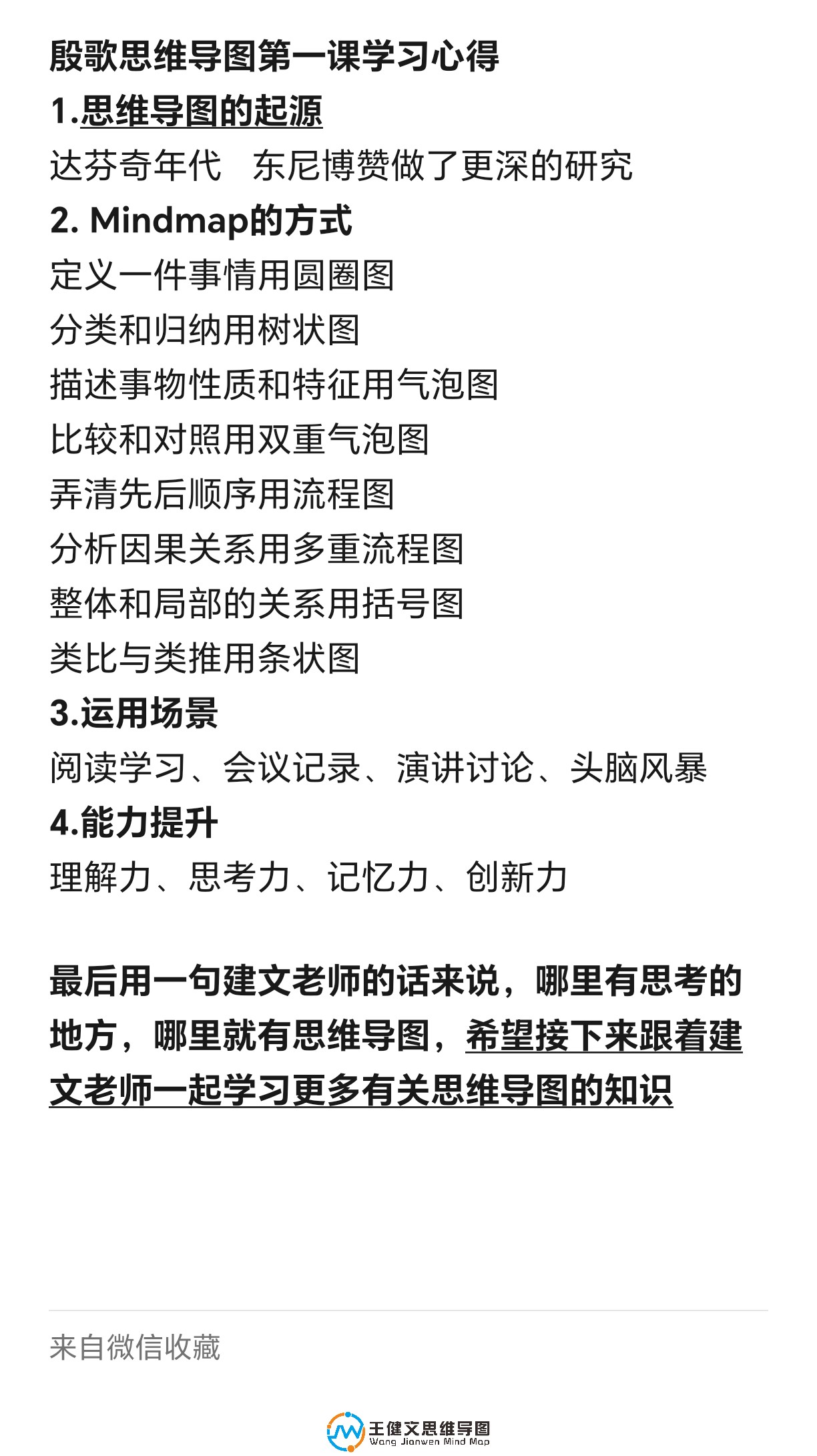
    33期系统课-第【01】次作业-殷歌 新人帖

    是否上传作品 已点评   听完点评

    殷歌@ 2025-10-21 17:41 sandy @ 2025-10-22 11:59
    33期系统课-第【01】次作业-胡妍珊 新人帖

    是否上传作品 优秀作品 已点评   听完点评

    胡妍珊@ 2025-10-21 17:41 sandy @ 2025-10-22 11:55
    33期系统课-第【01】次作业-刘昭 新人帖

    是否上传作品 已点评   听完点评

    刘昭@ 2025-10-21 17:14 sandy @ 2025-10-22 11:52
    33期系统课-第【01】次作业-叶美玲 新人帖

    是否上传作品 优秀作品 已点评   听完点评

    叶美玲@ 2025-10-21 15:29 sandy @ 2025-10-22 11:49
    33期系统课-第【01】次作业-曹惠 新人帖

    是否上传作品 已点评   听完点评

    曹惠@ 2025-10-21 15:13 sandy @ 2025-10-22 11:45
    33期系统课-第【01】次作业-梅沙陈颖欣 新人帖

    是否上传作品 优秀作品 已点评   听完点评

    梅沙陈颖欣@ 2025-10-21 11:32 梅沙陈颖欣 @ 2025-10-22 19:20
    30期系统课-第【18】次作业-谢青云

    是否上传作品 已点评  

    谢青云@ 2023-10-5 16:10 sandy @ 2023-10-8 23:56
    下一页